小红书:实时交互系统如何打造极致沉浸的语音拜年体验

小红书:实时交互系统如何打造极致沉浸的语音拜年体验

💡 原文中文,约4500字,阅读约需11分钟。
📝

内容提要

2026年春节,小红书推出“语音拜年”和“表情烟花”两项活动,利用自适应调度引擎和实时语音识别技术,提升用户互动体验,成功应对亿级流量,确保音画同步和高效渲染,增强节日氛围,促进社交连接。

🎯

关键要点

  • 2026年春节期间,小红书推出了“语音拜年”和“表情烟花”两项活动。
  • 活动利用自适应调度引擎和实时语音识别技术,提升用户互动体验。
  • 成功应对亿级流量,确保音画同步和高效渲染。
  • “表情烟花”通过发送特定春节表情触发全屏烟花效果,增强节日氛围。
  • “语音拜年”结合语音消息与动态效果,提升用户的互动体验。
  • 技术挑战包括音画同步、粒子动画渲染和异构设备的适配。
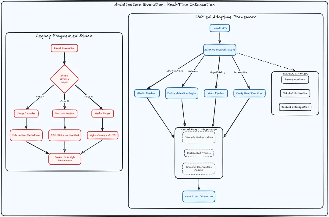
  • 构建了一个实时动态交互系统,解决了传统单点解决方案的不足。
  • 系统架构分为五层,确保能力复用和策略集中。
  • 智能调度机制根据设备状态进行自适应渲染,优化用户体验。
  • Predy引擎支持跨端一致性和高性能渲染,提升了互动效果。
  • 语音识别系统支持多种方言和复杂环境下的语音理解。
  • 监控体系确保系统运行状态透明可控,提升了用户体验。
  • 春节活动期间,语音拜年功能用户参与度超出预期,触达成功率达99.9%。
  • 未来将引入更智能的决策能力,持续优化系统性能。

延伸问答

小红书在2026年春节推出了哪些活动?

小红书推出了“语音拜年”和“表情烟花”两项活动。

小红书如何提升用户的互动体验?

通过自适应调度引擎和实时语音识别技术,提升用户互动体验。

小红书的实时动态交互系统有哪些技术挑战?

技术挑战包括音画同步、粒子动画渲染和异构设备的适配。

“表情烟花”是如何增强节日氛围的?

用户发送特定春节表情时,触发全屏烟花效果,增强节日氛围。

小红书的语音识别系统支持哪些方言?

语音识别系统支持多种方言和复杂环境下的语音理解。

小红书在春节活动期间的用户参与度如何?

语音拜年功能用户参与度超出预期,触达成功率达99.9%。

➡️

继续阅读